155-8998-2513
扫一扫加微信
现阶段,各地区一模考试已经结束,很多家长开始着手替孩子准备高考志愿规划。在进行志愿规划前,我们需要了解志愿填报的基本概念及规则。
我省高考报考科类分为普通类、艺术类、体育类三类,普通类常规批不再严格划分本专科批次,淡化本专科批次的概念,而是划定的一段线、二段线仅作为分段填报志愿的资格线,打破了人为给招生院校和专业分批分等的既有格局,促使所有院校专业同台竞争。
那么一段线、二段线是什么?特殊类型招生控制线是什么?最低录取控制线又是什么?在志愿规划期间,这些专有名词可能会让考生和家长感到困惑。其实了解这些内容,不仅可以让考生了解自己的成绩在全省的位置,还可以知道自己可以在哪个批次进行志愿填报?今天就这方面的内容进行梳理,希望可以帮助到考生和家长。
何为录控线?
录控线又叫录取控制分数线、省控线或者省线。省控线划定的基本原则根据当地全体考生当年高考成绩水平和国家下达的招生生源计划,按一定比例确定的一个录取新生的最低成绩(总分)标准。
考生只有高考成绩达到了或者超过了录控线才能填报相应批次的志愿,考生的档案才有可能被投档到高校,高校才能从上线的考生中选择录取。其实,简言之,这个分数线的意义是:只有当你的高考分数达到某一批次的省控线,你才有资格填报该批次的志愿。
划定各批次录取控制线,主要考虑三方面因素,1、各类(普通类、体育类、艺术类)院校各批次招生计划总数;2、符合报考条件的考生考试情况;3、对以上符合条件的考生,按投档分排序,对应各批次招生计划数并适当扩大比例,划定各批次最低控制分数线,即省控线。
拿山东省普通类一段线确定举例:当年高考第1名、第2名……直到第N名,N=当年普通类本科招生计划数×适当放大比例(普通类一段线比例为120%)。第N名的分数即为普通类一段线。
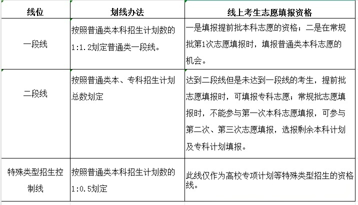
夏季高考普通类划线办法
新高考后不再按本专科作为标准划线,而是实行分段划线。根据考生总成绩,按照普通类本科招生计划数的1:1.2划定普通类一段线;按照普通类本、专科招生计划总数和生源情况划定普通类二段线,作为考生参与录取的最低控制线;按照普通类本科招生计划数的1:0.5划定特殊类型招生控制线。
在这里需要提醒考生的是,新高考前,我们的本科是按1:1.1比例划定的控制线,而新高考后,一段线是资格线,且新高考录取模式下,新增了等级考选科要求。为考虑考生不同科目组合与招生专业更好的匹配,避免不同科目组合考生群体不均衡的状况,适当扩大了划线比例,由1:1.1调整到1:1.2。
那么问题就来了,1:1.2投档,多出来的20%的考生会不会退档?其实对于录控线,考生和家长咨询最多的问题就是这个问题。为了给高校择优录取留有一定的生源余地,一般要加大比例划定控制线。例如新高考后,普通类一段线按照本科招生计划数是按照的1:1.2划定,会有超出计划数20%考生也有机会参加常规批第1次志愿填报。一般情况下,省属高校会按1:1投档,如果因为身体、语种等原因退档后,空出来的计划则会在常规批第2次志愿中继续填报。少数部属高校会按照1:1.05投档(各个学校情况不同,请报考前认真阅读招生简章),多出来的5%的计划只要符合要求,也会被全部投档。
也就说,达到一段线的考生中,势必会有20%的考生填报常规批第1次志愿后,因为高校科目限制、外语、身体、成绩等原因出现档案未被投出或者退档的情况。
注:2025年普通类划线情况如下
夏季高考艺术类划线办法
过去,我省艺术类会划定本科文化控制线、专科文化控制线。新高考后,艺术类划线是以普通类一段线为依据,分美术、音乐等按照规定比例确定。
2024年起,艺术类各专业类别本科专业高考文化课录取控制分数线以普通类一段线为基数划定,其中,播音与主持类文化课录取控制分数线为普通类一段线(2025年为441分,供参考),美术与设计类、书法类、音乐类文化课录取控制分数线为普通类一段线的75%,舞蹈类、表(导)演类、戏曲类文化课录取控制分数线为普通类一段线的65%。高职(专科)专业高考文化课录取控制分数线与普通类二段线相同。
1.各专业类本科文化控制线按教育部有关规定划定:

2.专科文化控制线与普通类二段线相同。
注:2025年艺术类划线情况

独立设置的艺术院校和参照执行的艺术类专业,由院校自主划定本科文化控制线。
从2024年起,我省播音与主持类高考文化课成绩占比为70%,书法类高考文化课成绩占比60%;美术与设计类、音乐类、舞蹈类、表(导)演类高考文化课成绩占比由30%提高至50%。各专业类别具体折算办法如下:
播音与主持类综合成绩=高考文化成绩×70%+专业成绩×750/300×30%。
书法类综合成绩=高考文化成绩×60%+专业成绩×750/300×40%。
美术与设计类、音乐类、舞蹈类、表(导)演类综合成绩=高考文化成绩×50%+专业成绩×750/300×50%。
夏季高考体育类划线办法
提到根据考生综合成绩,按照体育类本科招生计划数的1:1.2划定体育类一段线;按照体育类本、专科招生计划总数和生源情况划定体育类二段线,作为考生参与录取的最低控制线。
需要注意的是,自2025年起,增设体育类专业本专科文化录取控制分数线。其中,本科体育类专业文化录取控制分数线为普通类一段线的65%,高职(专科)体育类专业文化录取控制分数线与普通类二段线相同。

在专业、文化成绩双达线的合格生源范围内,按综合成绩划线,综合成绩折算办法为:综合成绩=专业成绩×750/100×70%+文化成绩×30%(综合成绩小数点后按四舍五入保留两位小数)。
注:2025年体育类划线情况
体育类分数线是按照综合分数划定,综合分数由70%的专业成绩和30%的文化成绩组成,不是单纯文化成绩。
——声明:以上图文,贵在分享,版权归原作者及原出处所有。如涉及侵权,请权利方及时与我们联系,我们将及时更正、删除或依法处理。
现阶段,各地区一模考试已经结束,很多家长开始着手替孩子准备高考志愿规划。在进行志愿规划前,我们需要了解志愿填报的基本概念及规则。
我省高考报考科类分为普通类、艺术类、体育类三类,普通类常规批不再严格划分本专科批次,淡化本专科批次的概念,而是划定的一段线、二段线仅作为分段填报志愿的资格线,打破了人为给招生院校和专业分批分等的既有格局,促使所有院校专业同台竞争。
那么一段线、二段线是什么?特殊类型招生控制线是什么?最低录取控制线又是什么?在志愿规划期间,这些专有名词可能会让考生和家长感到困惑。其实了解这些内容,不仅可以让考生了解自己的成绩在全省的位置,还可以知道自己可以在哪个批次进行志愿填报?今天就这方面的内容进行梳理,希望可以帮助到考生和家长。
何为录控线?
录控线又叫录取控制分数线、省控线或者省线。省控线划定的基本原则根据当地全体考生当年高考成绩水平和国家下达的招生生源计划,按一定比例确定的一个录取新生的最低成绩(总分)标准。
考生只有高考成绩达到了或者超过了录控线才能填报相应批次的志愿,考生的档案才有可能被投档到高校,高校才能从上线的考生中选择录取。其实,简言之,这个分数线的意义是:只有当你的高考分数达到某一批次的省控线,你才有资格填报该批次的志愿。
划定各批次录取控制线,主要考虑三方面因素,1、各类(普通类、体育类、艺术类)院校各批次招生计划总数;2、符合报考条件的考生考试情况;3、对以上符合条件的考生,按投档分排序,对应各批次招生计划数并适当扩大比例,划定各批次最低控制分数线,即省控线。
拿山东省普通类一段线确定举例:当年高考第1名、第2名……直到第N名,N=当年普通类本科招生计划数×适当放大比例(普通类一段线比例为120%)。第N名的分数即为普通类一段线。
夏季高考普通类划线办法
新高考后不再按本专科作为标准划线,而是实行分段划线。根据考生总成绩,按照普通类本科招生计划数的1:1.2划定普通类一段线;按照普通类本、专科招生计划总数和生源情况划定普通类二段线,作为考生参与录取的最低控制线;按照普通类本科招生计划数的1:0.5划定特殊类型招生控制线。
在这里需要提醒考生的是,新高考前,我们的本科是按1:1.1比例划定的控制线,而新高考后,一段线是资格线,且新高考录取模式下,新增了等级考选科要求。为考虑考生不同科目组合与招生专业更好的匹配,避免不同科目组合考生群体不均衡的状况,适当扩大了划线比例,由1:1.1调整到1:1.2。
那么问题就来了,1:1.2投档,多出来的20%的考生会不会退档?其实对于录控线,考生和家长咨询最多的问题就是这个问题。为了给高校择优录取留有一定的生源余地,一般要加大比例划定控制线。例如新高考后,普通类一段线按照本科招生计划数是按照的1:1.2划定,会有超出计划数20%考生也有机会参加常规批第1次志愿填报。一般情况下,省属高校会按1:1投档,如果因为身体、语种等原因退档后,空出来的计划则会在常规批第2次志愿中继续填报。少数部属高校会按照1:1.05投档(各个学校情况不同,请报考前认真阅读招生简章),多出来的5%的计划只要符合要求,也会被全部投档。
也就说,达到一段线的考生中,势必会有20%的考生填报常规批第1次志愿后,因为高校科目限制、外语、身体、成绩等原因出现档案未被投出或者退档的情况。
注:2025年普通类划线情况如下
夏季高考艺术类划线办法
过去,我省艺术类会划定本科文化控制线、专科文化控制线。新高考后,艺术类划线是以普通类一段线为依据,分美术、音乐等按照规定比例确定。
2024年起,艺术类各专业类别本科专业高考文化课录取控制分数线以普通类一段线为基数划定,其中,播音与主持类文化课录取控制分数线为普通类一段线(2025年为441分,供参考),美术与设计类、书法类、音乐类文化课录取控制分数线为普通类一段线的75%,舞蹈类、表(导)演类、戏曲类文化课录取控制分数线为普通类一段线的65%。高职(专科)专业高考文化课录取控制分数线与普通类二段线相同。
1.各专业类本科文化控制线按教育部有关规定划定:

2.专科文化控制线与普通类二段线相同。
注:2025年艺术类划线情况

独立设置的艺术院校和参照执行的艺术类专业,由院校自主划定本科文化控制线。
从2024年起,我省播音与主持类高考文化课成绩占比为70%,书法类高考文化课成绩占比60%;美术与设计类、音乐类、舞蹈类、表(导)演类高考文化课成绩占比由30%提高至50%。各专业类别具体折算办法如下:
播音与主持类综合成绩=高考文化成绩×70%+专业成绩×750/300×30%。
书法类综合成绩=高考文化成绩×60%+专业成绩×750/300×40%。
美术与设计类、音乐类、舞蹈类、表(导)演类综合成绩=高考文化成绩×50%+专业成绩×750/300×50%。
夏季高考体育类划线办法
提到根据考生综合成绩,按照体育类本科招生计划数的1:1.2划定体育类一段线;按照体育类本、专科招生计划总数和生源情况划定体育类二段线,作为考生参与录取的最低控制线。
需要注意的是,自2025年起,增设体育类专业本专科文化录取控制分数线。其中,本科体育类专业文化录取控制分数线为普通类一段线的65%,高职(专科)体育类专业文化录取控制分数线与普通类二段线相同。

在专业、文化成绩双达线的合格生源范围内,按综合成绩划线,综合成绩折算办法为:综合成绩=专业成绩×750/100×70%+文化成绩×30%(综合成绩小数点后按四舍五入保留两位小数)。
注:2025年体育类划线情况
体育类分数线是按照综合分数划定,综合分数由70%的专业成绩和30%的文化成绩组成,不是单纯文化成绩。
——声明:以上图文,贵在分享,版权归原作者及原出处所有。如涉及侵权,请权利方及时与我们联系,我们将及时更正、删除或依法处理。
地址: 济南市历城区虞山东路
邮编: 250000
反馈意见: jinanlixing001@163.com
电话: 15589982513
请使用微信扫描上方二维码添加咨询
