155-8998-2513
首页
立行概况
保持对未知世界的好奇心,
求知若渴,
探索无界,
智慧之门将为你敞开。
学校简介
组织机构
立行优势
学校环境
课程设置
坚持下去,
你会看到不一样的自己。
高考复读
艺考文化课
高中借读
基础教育
通知通告
人生是一场一个人的旅程,
无人可替代,
只有你自己能决定自己的方向。
校园通知
校园活动
招考资讯
每个人都有自己的特点和优势,
你是独一无二的,
相信自己的价值。
复读政策解读
艺考信息展示
师生天地
尊重每一位老师,
他们的教诲如同珍贵的珠宝,
照亮你前行的道路。
学生风采
优秀教师
问题解答
不要等待机会,而是创造机会。
只有拼搏才能成就辉煌,
才能看到更广阔的天空。
教育质量与教学特色
师资力量与师生交流
课程设置与课外活动
升学指导与校友网络
联系我们
搜索
导航
首页
立行概况
学校简介
组织机构
立行优势
学校环境
课程设置
高考复读
艺考文化课
高中借读
基础教育
通知通告
校园通知
校园活动
招考资讯
复读政策解读
艺考信息展示
招考信息展示
师生天地
学生风采
优秀教师
问题解答
教育质量与教学特色
师资力量与师生交流
课程设置与课外活动
升学指导与校友网络
联系我们
在线咨询
扫一扫加微信
155-8998-2513
招考资讯
复读政策解读
艺考信息展示
首页
>
招考资讯
>
艺考信息展示
>
正文
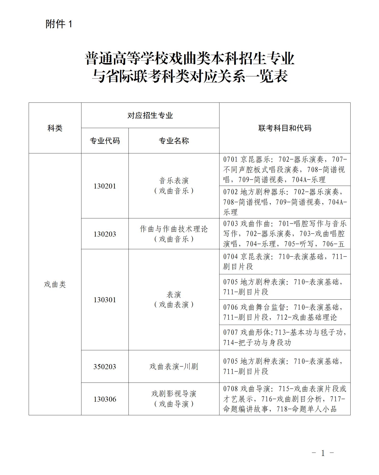
普通高等学校戏曲类本科招生专业与省际联考科类对应关系一览表
2025/12/02
普通高等学校戏曲类本科招生专业.docx
最新新闻
02
2025.12
普通高等学校戏曲类本科招生专业与省际联考科类对应关系一览表
02
2025.12
普通高等学校戏曲类本科专业省际联考考试说明
01
2025.12
舞蹈类统考、播音与主持类统考、音乐类统考、表(导)演类统考考试(录制)流程
30
2025.11
2026年山东艺术统考准考证12月3日打印
29
2025.11
艺考文化课避坑指南:常见误区与科学对策
28
2025.11
八大美院招生简章
28
2025.11
山东艺考生统考后文化课冲刺:6 个月稳跨录取线
27
2025.11
山东艺考生统考后文化课冲刺指南:从 “保温” 到 “逆袭”,6 个月稳跨录取线
26
2025.11
2026年艺术类专业校考高校名单
26
2025.11
山东省2026年艺术类别对应专业目录
在线联系
电话联系